Arrow Electronic Components Online

Product roundup – AC/DC converters

AC to DC Converters13 Aug 2021
Image of a blue flash of lightning on a blue background
View all articles

Although it goes by many names including AC adapter, AC/DC adapter, AC/DC converter, plug pack, plug-in adapter, and more, the AC/DC converter is simply a type of external power supply devoid of internal power components. Especially important for portable equipment, a converter either provides the power source or provides both power and charging capabilities.
 
Use of AC/DC conversion technology enables designers to avoid safety hazards inherent within internal power supplies—keeping heat levels down while increasing the life and reliability of electronic components. Weight, size and noise are also reduced through the use of an external power supply, and since power supplies are a likely point of failure in designs, external circuitry enables easy replacement.  
 
Finally, electronic devices that are externally powered have flexibility in power ranges including 120 VAC, 240 VDC, an external battery pack, and more, enabling the use of universal power adapters for both replacement power supplies and expansion of power ranges. Auto-sensing adapters can work from any AC mains supply from 100 to 240 V with an appropriate plug. An adapter, accessories, and tips enable a variety of equipment to be powered from almost any source.
 
Texas Instruments’ UCC28610D AC-to-DC Switching Converters offer high performance and reliability to such applications as consumer electronics, offline battery chargers, high-efficiency housekeeping and auxiliary power supplies, as well as universal input AC and DC adapters from 12 W to 65 W. A PWM modulation algorithm varies switching frequency and primary current and also maintains transition mode operation over the full operating range. The device is a more efficient, reliable and lower-cost alternative to conventional flyback architectures.
 
onsemi's NCP1076PO65G AC-to-DC Switching Converters integrate a fixed frequency current-mode controller and a 700 V MOSFET to deliver soft-start, frequency jittering, short-circuit protection, ski-cycle, maximum peak current set-point, ramp compensation and dynamic self-supply. Providing quiet operation compared with other monolithic solutions, the part switches at 65 or 100 kHz and when output demand wanes, it delivers efficiency at light loads and eventually enters into a skip mode, reducing standby consumption to no-load levels. Typical applications include auxiliary, standby isolated power supplies, e-meters and smart meters.
 
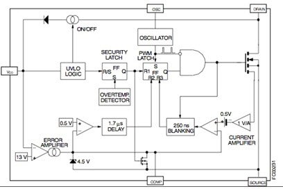
The VIPER100A-22-E AC-to-DC Switching Converter, from STMicroelectronics, combines a PWM circuit with a vertical power MOSFET for such applications as offline power supplies with a secondary power capability to 50 W in wide range and 100 W in single range, or with doubler configuration. Compared with a discrete solution, it uses 50 percent fewer components.

Circuit diagram with oscillator and amplifier

Figure 1: Block diagram of the VIPER100A-22-E AC to DC Switching Converter. (Source: STMicroelectronics)

Features include adjustable switching frequency to 200 kHz, soft-start and shutdown control, as well as automatic burst-mode operation in standby condition that meets “Blue Angel” norm (<1 W total power consumption).
 
Over the past few years, USB connectors are the first choice for low-power AC adapters used in many portable devices. In this not-for-data exchange use, the USB standard provides 5 VDC power, up to 500 mA (900 mA over USB 3.0).

Article Tags

Global
Power Supplies
AC to DC Switching Converters
Power
AC to DC Power Supplies
Article

Related Content